Finance
The Finance module is where the organization's incoming transactions (payments) from the different modules can be tracked:
Membership Dues
Event Registrations
Product Store
Donations
Stand-alone Orders (Ad-hoc invoices)
Actions such as generating orders, invoices, payments, currencies, as well as refunds are managed through this module. Financial records related to record types are linked to the entity (e.g. financial transactions related to a member are linked to his or her profile/record). Payment processing through credit card, associated with the record (through the integrated merchant provider) is also supported.
A financial transaction is made up of an order, invoice and payment, associated with a GL Code.
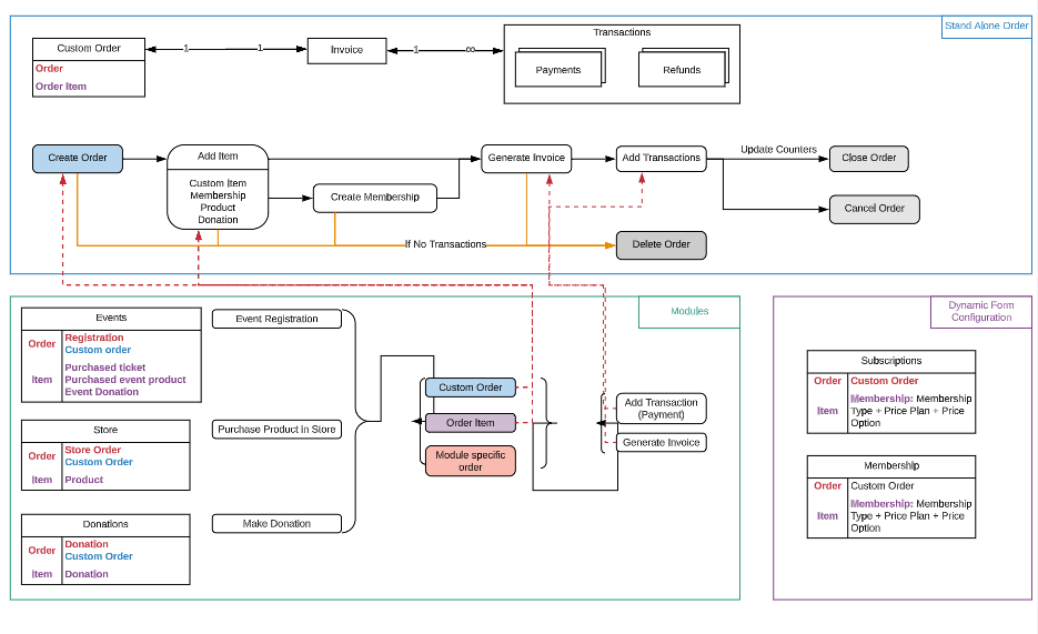
Orders

Orders can be:
Stand-alone: ad-hoc orders created by staff
Module-generated: created upon the completion of a transaction within a module
Membership
Events
Store
Donation
Product
Order Properties
The following are fields that correlate to order details.
OrderId
FieldID: OrderId
Field Description: Guid ID, unique order number
Order Number
FieldID: FriendlyId
Field Description: Order number
Order Date
FieldID: orderdate
Field Description: Date/Time Order was created
Order Type
FieldID: ordertype
Field Description: Any one of the following: Stand-alone, Membership, Event Registration, Product Store
Order Status
FieldID: status
Field Description: Any one of the following: Quotation, Active, Cancelled, Closed
Order Total
FieldID: value
Field Description: Sum calculated in Account currency
Order Total in User Currency
FieldID: valueinusercurrency
Field Description: Sum calculated in Order currency (user currency)
Order Balance
FieldID: balance
Field Description: Sum calculated in Account currency
Order Balance in User Currency
FieldID: balanceinusercurrency
Field Description: Sum calculated in Order currency (user currency)
User Currency
FieldID: UserCurrencyxx
Currency
FieldID: Currencyxx
Spot Rate
FieldID: SpotRateInfo
Field Description: Conversion rate used to calculate against account currency
Tags
FieldID: SelectedTags
Field Description: Financial tags
Purchase Number
FieldID: "purchasenumber" or "po#"
Field Description: Free-text field
Memo
FieldID: memo
Field Description: Free-text field
Connection to Entity Fields
Bill To Contact
FieldID: BillToEntity
Ship To Contact
FieldID: ShipToEntity
Related Items
FieldID: Entities
Other Simple Fields
accountid
createdon
pricepaid
pricepaidinusercurrency
originalprice
originalpriceinusercurrency
value
valueinusercurrency
maxrefundamount
donationamount
paidamount
discount
tax
cancellationreason
name (Customer's name)
Other Complex Fields
Order
Promotion
Invoice
Currency
UserCurrencyOrder
Order Item Fields
The following refer to items that make up an order.
OrderItemId
FieldID: orderitemid
Field Description: Guid ID, unique order item number
Order Item Description
FieldID: name
Field Description: Free-form text
Order Item Status
FieldID: status
Field Description: Active
Order Item Type
FieldID: orderitemid
Field Description: Refers to what the order item is for (i.e. membership fee)
Order Item Group ID
FieldID: orderitemgroupid
Field Description: System field to group order items on the UI
Start Date
FieldID: startdate
Field Description: Start Date
End Date
FieldID: enddate
Field Description: End Date
Price Paid
FieldID: pricepaid
Field Description: Price Paid
Price Paid in User Currency
FieldID: pricepaidinusercurrency
Field Description: Price paid in user currency
Date Order Item Created
FieldID: createdon
Field Description: Date created
Original Price
FieldID: originalprice
Field Description: Original price
PriceRefunded
FieldID: pricerefunded
Field Description: Refunded amount
Original Price in User Currency
FieldID: originalpriceinusercurrency
Cancel Order Reason
FieldID: cancellationreason
Field Description: Free-text
Date when order is cancelled
FieldID: cancelledon
Field Description: Date order was cancelled
Membership Type
FieldID: MembershipType
Field Description: Membership Type
Price Plan
FieldID: PricePlan
Field Description: Membership Price Plan
Product
FieldID: Product
Field Description: Product
Product Option
FieldID: ProductOption
Field Description: Product Option
Connections
All orders created have a connection to an entity record. The following goes into further details on the connections available:
Customer: Entity
Bill To Contact: by default Customer Entity
Ship To Contact: by default Customer Entity
Related Items: EntityIDs; empty if not selected, no default values
Supported parameters
Supported parameters when create Custom Order (URL parameters)
EntityId - Customer
BillTo - Bill To Contact
ShipTo - Ship To Contact
EntityIds - comma separated list of EntityIDs of all Related Items
Example of Configuration: /$ACCOUNT_ID$/Order/Add?EntityId=$EntityId$&BillTo=$BillTo$&ShipTo=$ShipTo$
Invoices
Similar to orders, invoices are generated either as:
Stand-alone: ad-hoc invoices created by staff
Module-generated: created upon the completion of a transaction within a module
Membership
Events
Store
Donation
Product
Once an invoice is generated it is always synchronized with the order. An invoice will be automatically updated with any further changes to the order.
Invoice Statuses
An invoice must be generated from an order in order to collect payment. Invoice statuses can be one of the following:
Not Paid
AmountDue > 0 and no recorded payments
Paid
AmountDue = 0
Partially Paid
AmountDue > 0 and there are payments
Credit Owed
AmountDue < 0
Void
Cancelled
Invoice Properties
The following refer to fields that are part of an invoice:
InvoiceId
Field ID: Invoiceid
Field Description: Guid ID, unique invoice number
Invoice No
Field ID: TxnRef
Field Description: Friendly ID
Account Id
Field ID: Accountid
Field Description: Account ID
Status
Field ID: Status
Field Description: Any one of the following: Paid, Not Paid, Partially Paid, Cancelled, Voided, Credit Owed
Invoice Date
Field ID: TxnDate
Field Description: When you generate an invoice, the date of the invoice is based on the order date.
Source
Field ID: Source
Field Description: Any one of the following: Membership Dues, Events, Products, Donations, Stand-alone
Sourcetype
Field ID: Sourcetype
CurrencyCode
Field ID: Currencycode
CurrencyMark
Field ID: Currencymark
CurrencyName
Field ID: Currencyname
Field Description: Currency
Customer
Field ID: Entityname
Field Description: Order's entity
Description
Field ID: Description
Field Description: free-text
Amount
Field ID: Amount
Field Description: Amount
AmountinUserCurrency
Field ID: AmountInUserCurrency
Field Description: Amount in user currency
Is Posted
Field Description: Whether invoice is posted
Date Posted
Field Description: Defined by user when the invoice is exported to accounting system.
Entity
Field ID: Entity.<field>
Field Description: Which entity the invoice is related to
Order
Field ID: Order.<field>
Field Description: Which order the invoice is related to
Currency
Field ID: Currency.<field>
Field Description: Currency invoice is generated under
User Currency
Field ID: UserCurrency.<field>
Field Description:
Payment
Field ID: Payment.<field>
Event
Field ID: Event.<field>
Invoice Item Fields
The following refer to items that make up an invoice.
Item Id
Field ID: Txnitemid
Item Type
Field ID: Txnitemtype
Field Description: Any one of the following: Donation, Membership Price Plan, Product Option, Promotion, Event Ticket
For
Field ID: For
Quantity
Field ID: Quantity
Total Price
Field ID: totalprice
Field Description: Total amount of the item, including discounts
UnitPrice
Field ID: Unitprice
Total in User Currency
Field ID: totalpriceinusercurrency; unitpriceinusercurrency
Name
Field ID: Name
StartDate
Field ID: Startdate
EndDate
Field ID: Enddate
Product
Field ID: Product.<field>
ProductOption
Field ID: ProductOption.<field>
Payments
Payment Properties
The following refer to fields related to payments.
Transaction ID
If online payment: reference number provided by payment gateway
If manual: entered by the user. Can be blank.
Transaction Date
Refers to the date the payment was received.
Transaction Type
When adding a manual payment, can be one of the following:
Cash
Cheque
Credit Adjustment
Wire Transfer
ACH Direct Deposit
Other Payment
Additional types (generated):
Online Payment
Online Refund
Amount
Currency amount
Amount in User Currency
Amount in user currency
Description
Payment Date
Date payment was made
Notes
Payment Method
Cash
Cheque
Credit Adjustment
Wire Transfer
ACH Direct Deposit
Other Payment
Source
Is Posted
Date Posted
GL Account
Payment Fields
The following refer to payment item fields:
Accountid
Currency
Source
Status
Invoiceid
Txnref
sourceType
TxnDate
CreatedOn
Entityname
Description
Amount
AmountInUserCurrency
accountTxnId
FinOnlinePaymentId
TxnType
FinTxnType
statusDisplay
Entity.<Field>
Invoice.<Field>
Payment.Invoice.FriendlyId
IncomeAccount.<Field>
Currency.<Field>
UserCurrency.<Field>
GL Account Types
Accounts Receivable
Bank
Sales